Nintendo Switch 2 na sterydach. Wystarczy mała modyfikacja

Chociaż nowa konsola przenośna Japończyków jest na rynku od zaledwie 5 dni to w sieci już pojawiły się pierwsze ciekawe i przydatne akcesoria DIY.

Przemysław Banasiak (Yokai)
4
Udostępnij na fb
Udostępnij na X
Nintendo Switch 2 na sterydach. Wystarczy mała modyfikacja

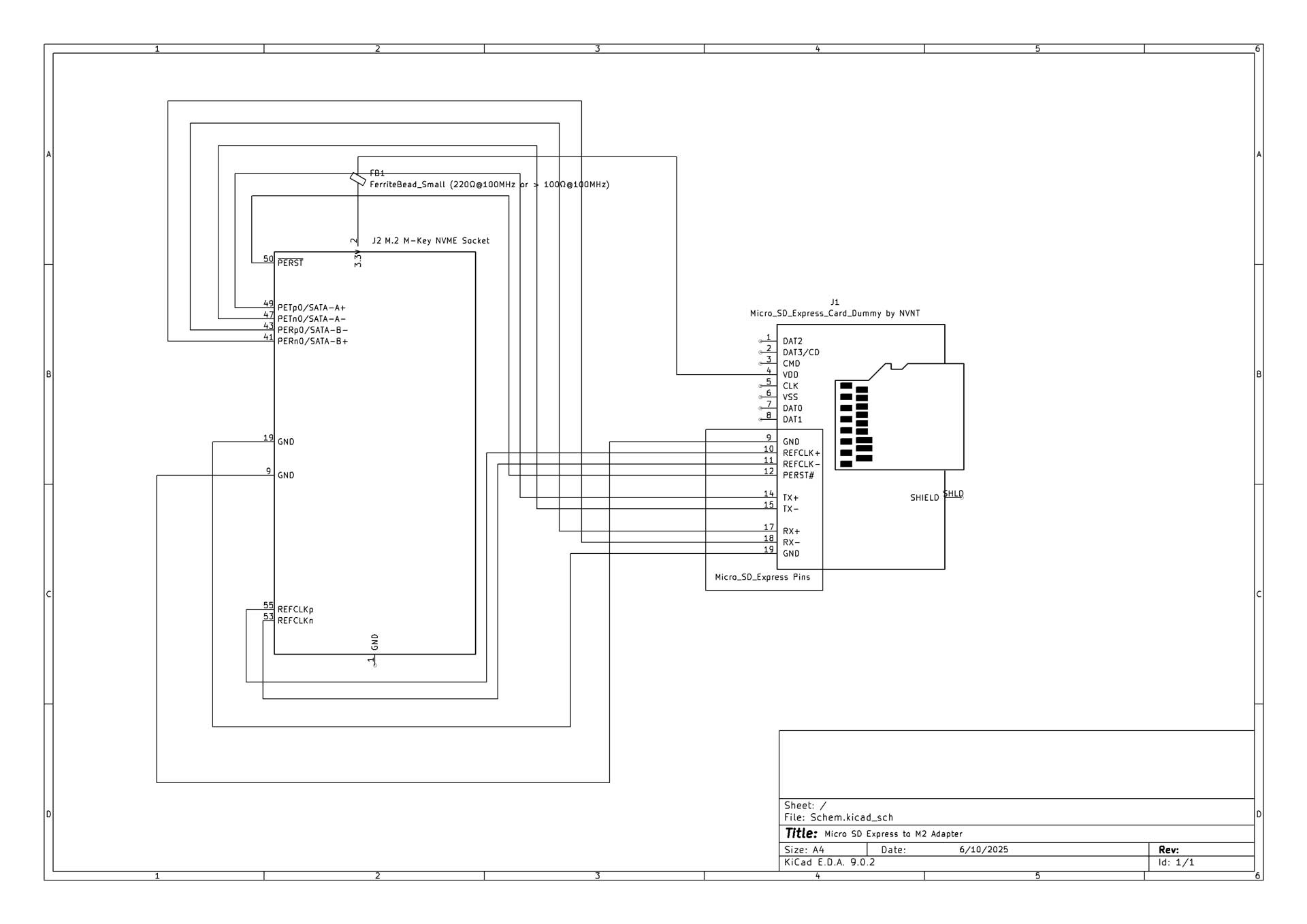
Entuzjaści modyfikacji konsol mają powód do radości. NVNTLabs - modder i deweloper akcesoriów gamingowych - udostępnił szczegóły projektu SDEX2M2, którego celem jest umożliwienie podłączenia SSD M.2 2230 do nowego Nintendo Switch 2. Jest to projekt open source dostępny w serwisie GitHub, a dokumentacja zawiera komplet schematów oraz listę podzespołów potrzebnych do samodzielnego zbudowania adaptera.

Dalsza część tekstu pod wideo

Większa pojemność i niższe ceny niż karty pamięci

Nowy handheld Japończyków wyposażono w slot MicroSD Express zgodny ze standardem SD Express 7.1. W praktyce oznacza to, że konsola oferuje interfejs PCIe 3.0 x1 i obsługuje protokół NVMe. Adapter SDEX2M2 nie wymaga więc żadnej konwersji sygnału - jedynie mapuje piny z gniazda MicroSD Express na złącze M.2. Ograniczeniem jest przepustowość, która wynosi około 1 GB/s, ale użytkownik zyskuje możliwość korzystania z tańszych i pojemniejszych SSD.

Projekt wciąż jest w fazie rozwojowej. NVNTLabs ostrzega, by używać wyłącznie niskonapięciowych, energooszczędnych dysków M.2 2230 - zbyt prądożerny nośnik może uszkodzić konsolę. Adaptera nie należy też wkładać do urządzeń ze zwykłym slotem microSD (np. pierwszej generacji Switcha), mimo pozornie zgodnego formatu.

Nintendo Switch 2 na sterydach. Wystarczy mała modyfikacja

Oczywiście PCI Express to nie tylko magazyny danych. Teoretycznie Switch 2 mógłby wykorzystać zewnętrzną kartę graficzną (tzw. eGPU), ale tutaj pojawia się nie tylko problem przepustowości ograniczającej wydajność, ale również konieczność modyfikacji oprogramowania i dostarczenia zewnętrznego zasilania, co podważa sens takich eksperymentów.